
作者:林俊洪 MO研发工程师
目录
1.
2. 词法分析
DFA
3. 语法分析
工作过程
冲突
4. MatrixOne Parser
本文字数:3000字+
阅读时间:10分钟+
Part 1
数据库内核博大精深,但执行 SQL 的流程大同小异。
数据库内核可以拆分为:
接收client发送过来的网络包。
处理网络包,将SQL解析成抽象语法树。
将语法树转换和优化成查询计划。
通过查询计划生成执行计划,并执行返回结果。
为什么说是博大精深呢?因为每个部分都有拿出来讨论和研究的价值,各个厂家的数据库实现方式和细节也是花样百出。
Part 2
词法分析
将SQL解析成语法树,首先需要进行词法分析。词法分析的过程简而言之是将SQL字符串拆解成若干个 token。例如:select a from t我们可以将其拆解成 select、a、from、t这几个token。而这些token可以作为语法分析的输入。
>>> DFA
MatrixOne的Lexer (词法分析器) 是手动编写的,相比于通过工具,比如Lex ,生成Lexer,更加灵活,方便MatrixOne parser兼容MySQL语法。对于手动编写Lexer,可以从有穷自动机说起。
有穷自动机(Finite Automata,FA)由两位神经物理学家MeCuloch和Pitts在1948年首先提出,是对一类处理系统建立的数学模型。简单的定义是:给定输入串x,如果存在一个对应于x的从初始状态到某个终止状态的转换序列,则称x被改FA 接收。
首先,要识别一个token,可以通过正则匹配,例如整数的正则定义:
digit : 0|1|2|...|9integer : digit digit*
实现正则匹配,可以通过 FA ,举个例子,比如我们要识别正则文法 r = (a | b) * abb,状态转换图如下:

如此,当状态到达终止状态3时,识别成功。仔细观察可以发现一个问题,在0状态时,接收a ,可以从0到0或者从0到1,这种不确定性无法编程。称之为非确定的有穷状态机(NFA)。
给出一个结论,对任何NFA,存在定义同一语言的确定的有穷自动机(DFA)。可以通过子集构造法将NFA转换成DFA。
对于上述的例子,将NFA转换成DFA后的状态图如下:

从上图可以看出无论在哪一个状态接收a或b,到达的下一个状态时确定的。
这样,通过对不同类型的token作出状态图,再将其整合,一个简单识别token DFA如下:

对于MySQL的不同token,比如 数字, 字符串,标识符,数学符号,注释等等,可以参照其定义,写出相应的DFA,最终形成Lexer。感兴趣的同学可以看看MatrixOne的Lexer,实现在scanner.go中,在mysql_lexer.go 中将其封装了起来。
Part 3 语法分析 词法分析后tokens将作为语法分析的输入。SQL的语法解析的实现常见有两种方式: 一种是采用LL文法,自顶向下的分析。手动编写的parser一般会采取这种方式,比如clickhouse的parser、sqlparser-rs。 另一种是采用LR文法,自底向上分析。一些工具bison、goyacc可以通过预先定义好的BNF文件生成语法解析器。 这两种方式有各自的优缺点,理论上性能相差不大。手动编写的语法分析易于调试,代码直观显而易见,但也因其手动编写,开发时间会较长。MatrixOne的语法分析器使用goyacc生成的,目前主要兼容MySQL语法。可以通过MySQL给出的相关文档,定义出BNF文件(.y 文件),生成解析器。当然生成的解析器代码难以阅读调试。 >>> 工作过程 goyacc生成的语法分析器,接受LALR(1) (lookahead-LR)文法。与LL文法不同,接受LALR(1) 文法的分析器,其语法分析是从分析树的底部向顶部方向构造分析树,对于LALR(1) L:对输入进行从左到右的扫描 R:反向构造出一个最右推导序列 1则是需要向前查看1个 token 自底向上的语法分析采用最左规约的方式,通用框架是移入-规约分析(Shift-Reduce Parsing)。 移入-规约分析器可采取的4种动作: 移入:将下一个 token 移到栈的顶端 归约:如果栈中的符号串是某个产生式的左端,则归约成右端,被归约的符号串的右端必然处于栈顶。语法分析器在栈中确定这个串的左端,并决定用哪个非终结符来替换这个串 接收:成功完成语法分析过程 错误:发现一个语法错误 移入-规约分析的工作过程: 语法分析器将0个或多个输入token移入栈的顶端,直到可以对栈顶的一个文法符号串β进行归约为止。 然后,β归约为某个产生式的左部。 语法分析器不断地重复这个循环,直到检测到一个语法错误,或者栈中包含了开始符号且输入缓冲区为空(语法分析成功)为止。 举个例子,分析如下表达式E语法时: 可以定义出如下产生式,其中表达式 E 是非终结符,id、+、-、(, ) 是终结符: 通过移入-规约分析,可以得出表达式语法正确: >>> 冲突 如果某些输入字符串可以按两种或以上的方式来构造,那么可以说这组文法存在二义性。还是看上文所说到的一个例子,对于产生式 是表达算数表达式的一种自然的方式。但这种递归定义的方式并没有完全规定所有复杂输入的情况,比如,输入是: 如果是左结合,则被构造为: 如果是右结合,则被构造为: 语法分析器遇到这种情况是能检测到歧义的,当语法分析器读到b时,栈中可见的输入是: 匹配上述文法规则的右端,进行归约操作。在应用则个规则后,栈中输入被规约成E,语法分析器接着可以读取后续部分: 并再次归约,产生左结合。但语法分析器可以选择 lookahead 1,直到读完: 然后对 b + c 进行归约,变成 最后再次归约,产生右结合。实际上,语法分析器在遇到b时,可以选择移进或者归约,无法选择时,产生移进/归约冲突。而右结合时,语法分析器选择两个归约动作,产生归约/归约冲突。 实际上,我们可以在BNF文件中补充规则。算术表达式中,常用优先级,左或右结合来补充规则,以此来消除掉一些歧义,比如,可以定义: 将加减乘除都定义成左结合,其次在BNF文件中,越晚(靠下)定义的token,优先级越高。显然,乘除的优先级高于加减。id + (id + id)E : E + EE : E * EE : (E)E : id
E : E + Ea + b + c(a + b) + ca + (b + c)a + b+ ca + b + ca + E%left \'+\' \'-\'%left \'*\' \'/\'
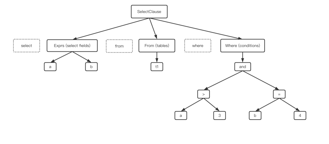
Part 4 MatrixOne Parser MatrixOne Parser(以下简称“MO Parser”)的词法分析是手动编写的,主要的作用就是分词,为语法分析器提供token。数据库语法分析其实就是生成语法树的过程,也是整个SQL解析的重点。mysql_sql.y中定义了MO的语法规则,规则文件的结构如下: 在select.go中可以看到简单的select的部分定义 SelectClause: 当成功解析完 SQL,MO定义的结构体里的字段都会被相应赋值。比如,解析 SQL: 会生成如下语法树:%{// 在这里可以引入包名,在解析的过程中就可以调用到相应的函数}%%struct { id int // token id str string // token 字符串 item interface{} // 将 token 转化为实际的类型,比如 1 会转化成 int64 类型}%union {// 在这里定义 mo 设计好的语法树结构,比如 selectStatement tree.SelectStatement}// 这里定义一系列的终结符,即 token。goyacc 会生成对应的 token id,比如%token<str> SELECT// 接着定义一系列非终结符。可以用 %union 中的字段来定义,goyacc 会做相应的映射,比如%type <selectStatement> simple_select_clause%%// 在这编写 BNF,为了兼容 MySQL 语法,语法规则会参考 MySQL,当然,也会有 MatrixOne 自己的一些语法// 比如 simple_select_clause 的一部分定义simple_select_clause: SELECT distinct_opt select_expression_list from_opt where_expression_opt group_by_opt having_opt { $$ = &tree.SelectClause{ Distinct: $2, Exprs: $3, From: $4, Where: $5, GroupBy: $6, Having: $7, } }%%type SelectClause struct { SelectStatement Distinct bool Exprs SelectExprs From *From Where *Where GroupBy GroupBy Having *Where Option string}select a, b from t1 where a > 3 and b = 4;
接着,就可以将语法树转化和优化成逻辑计划。 熟悉了MO的语法树后,欢迎大家为MO Parser兼容更多的MySQL语法。修改了mysql_sql.y后,进入到parsers目录下执行make,就会生成新的语法分析器,该文件是mysql_sql.go。 最后,一个简单的例子,使用MO Parser进行SQL 解析: 可以注意到,Parse需要传入dialect.MySQL参数,这是因为MO Parser在开始设计时,就有支持多方言的想法,目前实现了多方言的框架。package mainimport ( "fmt" "github.com/matrixorigin/matrixone/pkg/sql/parsers" "github.com/matrixorigin/matrixone/pkg/sql/parsers/dialect" "github.com/matrixorigin/matrixone/pkg/sql/parsers/tree")func main() { sql := `select u.a, (select t.a from sa.t, u) from u, (select t.a, u.a from sa.t, u where t.a = u.a) as t where (u.a, u.b, u.c) in (select t.a, u.a, t.b * u.b as tubb from t)` // 也可以调用 parsers.Parse(dialect.MySQL, sqls), 进行多条 sql 解析 ast, err := parsers.ParseOne(dialect.MYSQL, sql) if err != nil { fmt.Println(err) } fmt.Println(tree.String(ast, dialect.MYSQL))}
下周将发布MO Parser任务,福利拉满,奖励多多,敬请期待哦~ 活 动 预 告